12月29日,《国家开放大学“十四五”事业发展规划》正式印发实施。
“十四五”时期是国家开放大学全面贯彻落实《国家开放大学综合改革方案》,努力建成中国特色世界一流开放大学的重要战略转型期。为深入推进“十四五”时期国家开放大学事业发展,提高办学质量,健全办学体系,引领全国开放大学高质量发展,实现预期奋斗目标,制定规划。
一、发展基础与形势
(一)现实基础
“十三五”时期,国家开放大学认真贯彻党的教育方针和各项政策,按照教育部党组决策部署,全面落实《国家开放大学建设方案》第三阶段建设任务和《国家开放大学改革建设“十三五”规划》,各项工作取得重要成果和重要进展,为推进建设世界一流开放大学打下了坚实基础。
党的领导和党的建设全面加强。办学体系建设取得新进展。人才培养取得新成绩。教师队伍建设持续加强。科学研究和国际交流合作迈出新步伐。教育信息化建设加快推进。学分银行建设取得新突破。
(二)面临形势
“十四五”时期是学校重要发展机遇期。高素质技术技能人才需求旺盛。老年教育发展空间广阔。社区教育、社会培训将成为重要组成部分。全民学习、终身学习的学习型社会加速形成。人民群众对优质教育的需求与日俱增。
面临挑战。人民群众对优质教育的需求与学校供给能力不足带来的挑战;迅猛发展的现代信息技术与学校教育教学融合和创新不够带来的挑战;对高素质技术技能人才提出的新需求与学校办学模式单一、办学类型不丰富带来的挑战。
二、总体要求
(一)指导思想
高举中国特色社会主义伟大旗帜,坚持以马克思列宁主义、毛泽东思想、邓小平理论、“三个代表”重要思想、科学发展观、习近平新时代中国特色社会主义思想为指导,全面贯彻党的十九大和十九届二中、三中、四中、五中、六中全会精神,深入贯彻习近平总书记在庆祝中国共产党成立100周年大会上的重要讲话精神和习近平总书记关于教育的重要论述,贯彻落实全国教育大会、全国职业教育大会精神,落实《国家开放大学综合改革方案》和学校第一次党代会精神,立足新发展阶段,完整、准确、全面贯彻新发展理念,构建新发展格局,把学校建成中国特色世界一流开放大学,成为服务全民终身学习的重要力量和技能型社会的有力支撑。
(二)发展思路
坚持解放思想,改革创新,稳中求进,以服务国家和区域重大发展战略、产业发展和构建服务全民终身学习的教育体系为办学方向,坚持学历教育与非学历教育并举、全日制教育与非全日制教育并行,发挥一体化办学优势,以提高办学质量为生命线,集聚优质教育资源,坚持扎根中国大地办教育,实施“1233工程”(打造一支队伍、提升两种能力、建好三个体系、实施三大战略),推进“四个转变”(由以量谋大向以质图强转变、由学历补偿向知识更新转变、由文凭提升向技能提高转变、由重视线上向线上线下融合转变),实现国家开放大学高质量发展。
(三)基本原则(九个坚持)
坚持党对学校改革发展工作的全面领导。
坚持社会主义办学方向。
坚持开放教育公益性原则。
坚持高等学校定位。
坚持从学习者出发。
坚持深化改革。
坚持创新发展。
坚持系统观念。
坚持项目牵引。
(四)主要目标
到2025年底,基本建成中国特色世界一流开放大学,成为我国终身教育的主要平台、在线教育的主要平台和灵活教育的平台、对外合作的平台,在服务全民终身学习和建设技能型社会中发挥不可替代的作用:
——国家开放大学的高等学校属性更加明确,新型高校内涵更加清晰,办学自主权和办学政策得到落实。
——普通高等教育、职业教育、继续教育更好融合发展,办学能力、办学质量、办学水平、办学层次、国际影响力、社会美誉度等明显提升。
——巩固提高开放教育质量,积极拓展职业本科教育,努力探索研究生教育,形成多类型、多层次的办学新格局。
——多校区布局扎实推进,校区功能分类优化。全国办学体系更加完善,治理体系和治理能力现代化水平明显提升。

三、总体战略:11项重大任务,10个专栏,9大工程,14个计划。
任务一:全面加强党的领导和党的建设
(一)坚持和加强党对学校工作的全面领导
(二)持续加强理论武装
(三)牢牢掌握意识形态工作领导权
(四)强化基层党组织政治功能
(五)推动全面从严治党向纵深发展
(六)打造德才兼备的高素质专业化干部队伍

任务二、健全和完善全国开放教育一体化体制机制
(一)加强现代开放大学制度建设
(二)建设国开区域中心
(三)支持国开实验学院办出特色和水平
(四)持续支持基层开放大学建设
(五)加强文化建设增强体系凝聚力

任务三、建设高水平教师队伍
(一)加强师德师风建设
(二)加大教师培养力度
(三)引进高层次人才
(四)改革创新教师激励机制

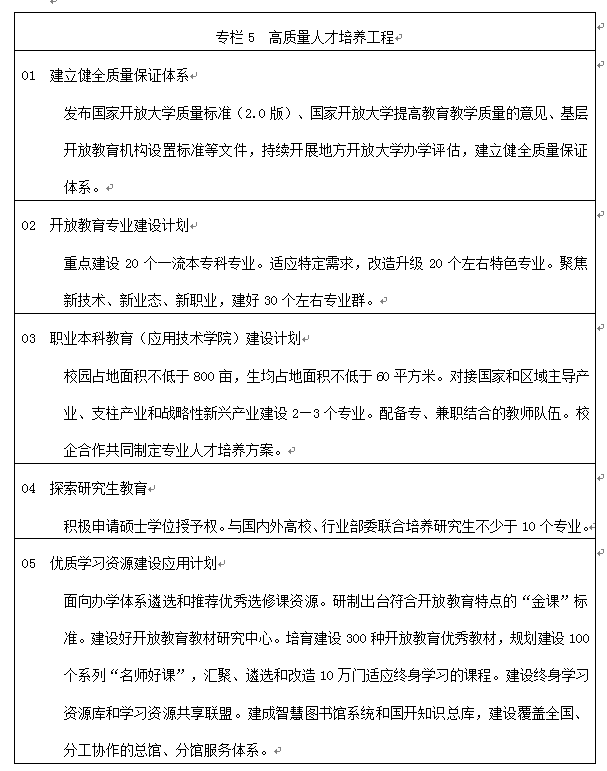
任务四、提升人才培养质量
(一)深化思想政治教育改革
(二)建立健全质量保证体系
(三)推动学历教育创优提质
(四)促进优质学习资源建设与应用
(五)着力提升学生综合素质
(六)为特定人群提供优质教育服务
(七)办好“互联网+”职业中等教育

任务五、推进智能国开建设
(一)建设智能教育平台
(二)研发服务终身学习的个性化“数字教师”系统
(三)打造示范智能学习中心
(四)完善智能国开保障体系
任务六、强化学科专业建设
(一)完善学科建设体制机制
(二)提升科研创新驱动能力
(三)加快重点学科专业建设

任务七、发展壮大社会教育
(一)打造社会培训新模式
(二)开创社区教育新局面

任务八、提质培优老年教育
(一)全力筹建国家老年大学
(二)服务构建老年教育体系
(三)积极探索老年教育合作机制

任务九、深化产教融合校企合作
(一)完善与行业企业合作办学的体制机制
(二)稳步推进行业企业学院建设
任务十、推动学分银行建设应用
(一)加快职业教育国家学分银行建设运行
(二)积极争取国家学分银行建设任务
(三)探索学分银行应用实践

任务十一、提升国际化办学水平
(一)推进国际合作与交流
(二)促进人才培养国际化
(三)培育国际化师资队伍

四、实施保障
(一)健全组织体系
(二)优化实施机制
(三)完善条件保障
(四)加强宣传引导